欢迎来到beat365在线唯一官网网站!

  1. 首页
  2. 通知公告
  3. 正文
点击显示栏目

通知公告

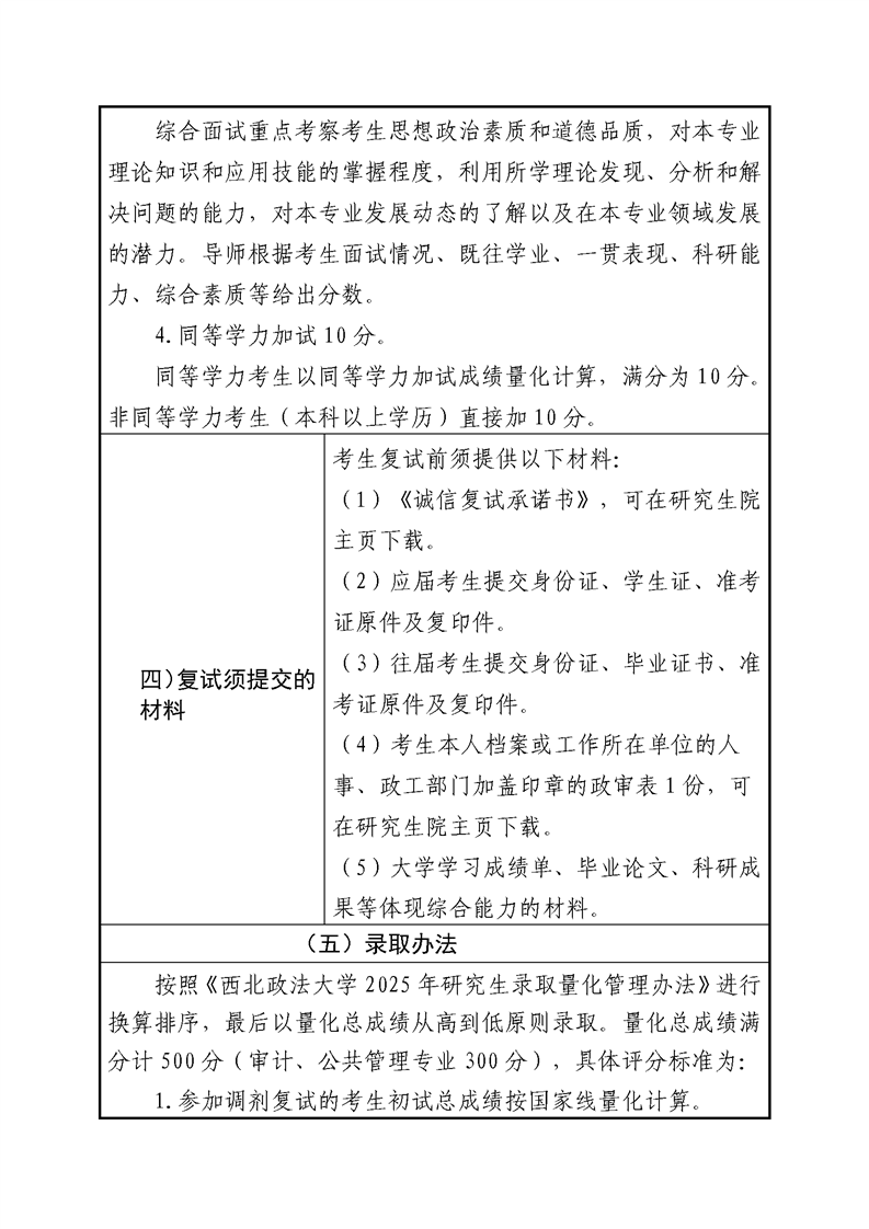
beat365在线唯一官网2025年理论经济学硕士研究生调剂复试录取方案

  • 来源:beat365在线唯一官网
  • 发布者:beat365在线唯一官网01
  • 浏览量: